bevictor伟德官网 - 源自英国始于1946
首页
关于我们
领导关怀
bevictor伟德简介
现任领导
机构设置
团队队伍
导师风采
专业介绍
公司动态
bevictor伟德新闻
综合新闻
图片新闻
信息公开
党群工作
规章制度
党建工作
工会工作
维稳安全
校体委
院关工委
本科教育
教学动态
教学管理
教学资源
大学体育
国培教育
硕博教育
新闻资讯
硕士点简介
博士点简介
教学工作
文件下载
人才招聘
培养管理
团队建设
学科简介
发展规划
双一流建设
科研平台
科研项目
科研成果
科研团队
荣誉奖项
员工工作
员工管理
思政教育
团学活动
资助工作
心理健康
征兵工作
资料下载
人才招聘
招生工作
就业指导
招聘信息
毕业生信息
创新创业
体育文化
团学月报
体育文化人专栏
体育文化人论坛
体育文化人沙龙
体育文化人风采
硕博教育
新闻资讯
硕士点简介
博士点简介
教学工作
文件下载
人才招聘
培养管理
新闻资讯
当前位置:
首页
»
硕博教育
» 新闻资讯
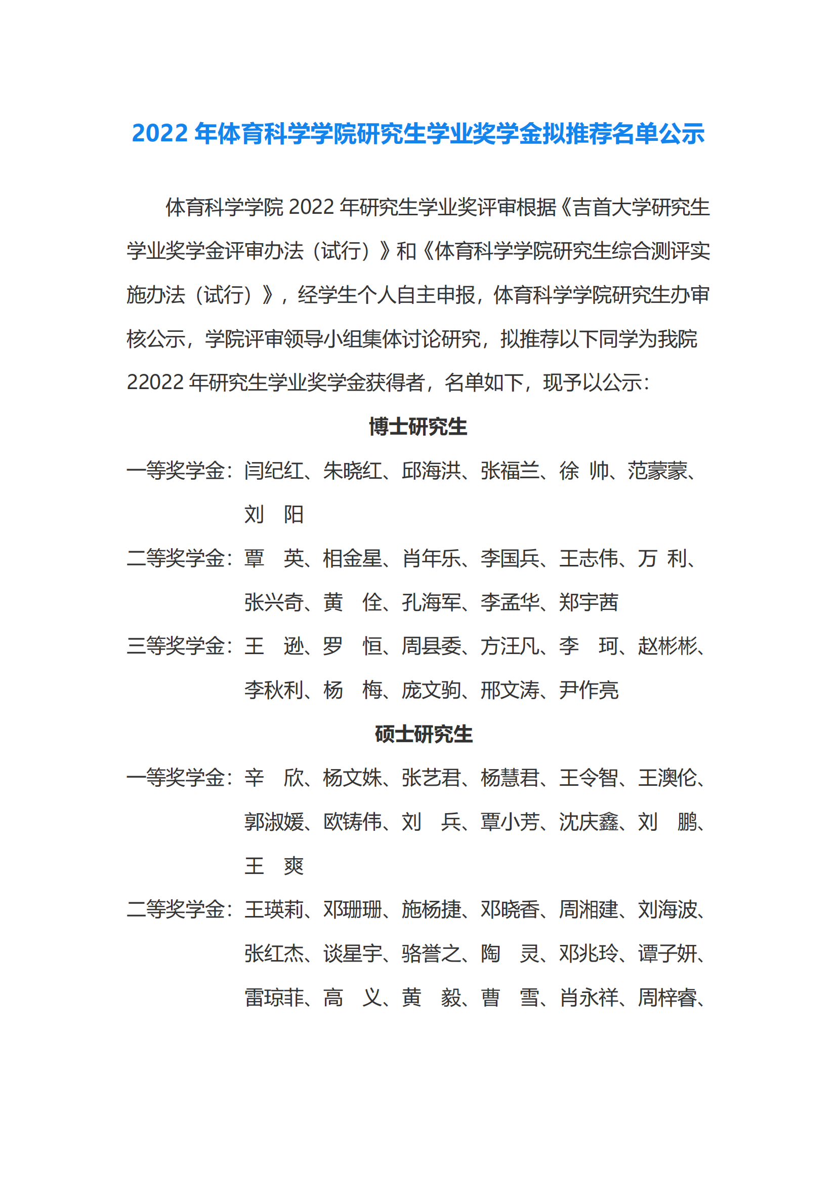
2022年bevictor伟德研究生学业奖学金拟推荐名单公示
时间:
2022-11-06
来源:bevictor伟德
研究生办
点击数:
上一条:2022级研究生“踔厉奋发 勇毅前行”主题班会
下一条:2022年bevictor伟德研究生学业奖学金员工综合测评分数公示
【
关闭
】
友情链接